Model: A531: Reuse
Description
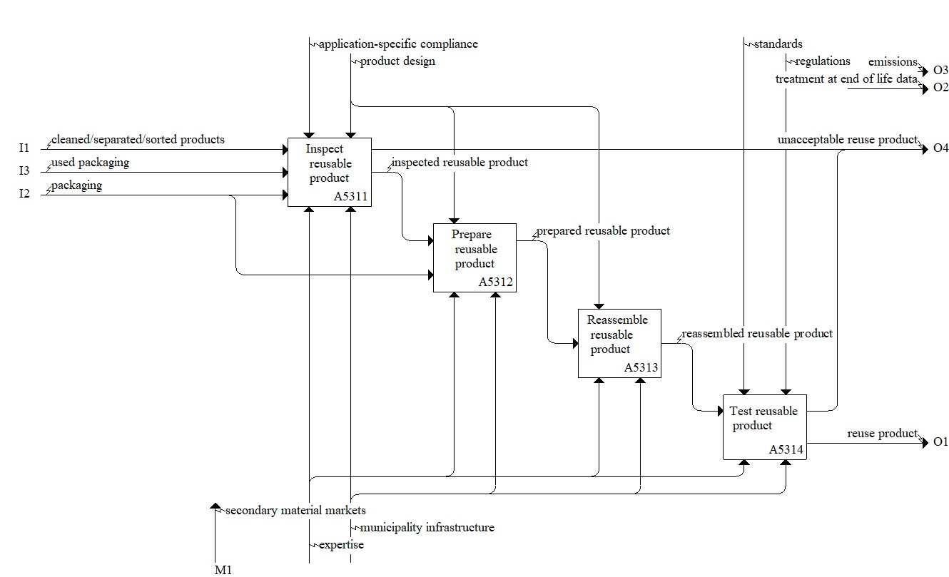
The reuse model consists of the activities necessary to enable a product to be used again, including inspection and testing. Click the individual Concepts for descriptions and examples of inputs, outputs, controls, and mechanisms relevant to a circular economy.Parent Activity: Reuse
Activities
Concepts
Disclaimer: Certain commercial equipment, instruments, or materials are identified in this documentation to foster understanding. Such identification does not imply recommendation or endorsement by the National Institute of Standards and Technology, nor does it imply that the materials or equipment identified are necessarily the best available for the purpose.