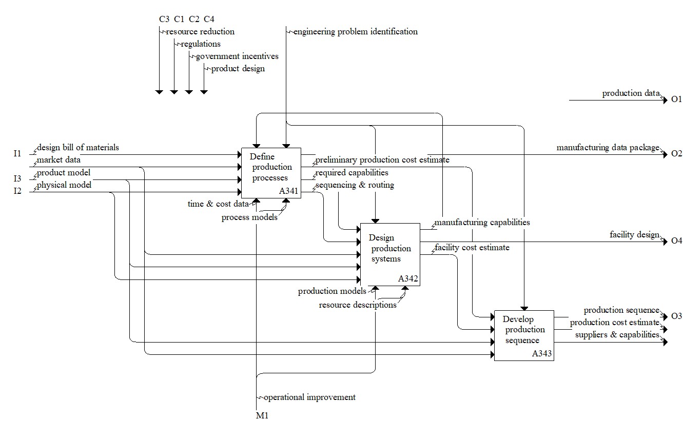
Model: A34: Prepare product design for production

Click Activity Box for Description Click Shadow for Decomp Diagram Click Shadow for Decomp Diagram Click Activity Box for Description Click Shadow for Decomp Diagram Click Shadow for Decomp Diagram Click Activity Box for Description Click Shadow for Decomp Diagram Click Shadow for Decomp Diagram

Description

The model decomposition for preparing the product design for production involves defining the product processes, designing the production systems, and finally developing the production sequence. In a circular economy, preparing the product design for production may be influenced by considering processes that reduce the amount of energy and material wasted or enable alternate uses for these secondary outputs.

Parent Activity: Prepare product design for production

Disclaimer: Certain commercial equipment, instruments, or materials are identified in this documentation to foster understanding. Such identification does not imply recommendation or endorsement by the National Institute of Standards and Technology, nor does it imply that the materials or equipment identified are necessarily the best available for the purpose.