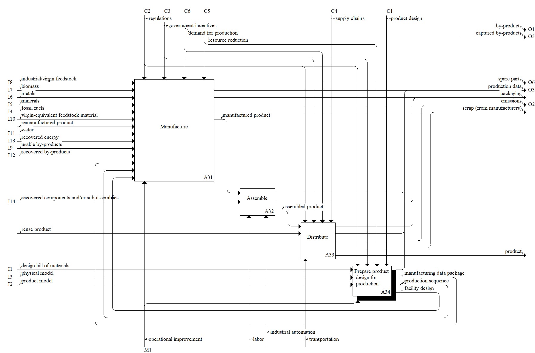
Model: A3: Produce Product
Description
The production stage model consists of activities that are relevant to creating the product. A key difference for the production stage within a circular economy model is the desire to minimize waste and utilize recovered energy, materials, and goods from downstream stages during production. Click the individual Concepts for descriptions and examples of inputs, outputs, controls, and mechanisms relevant to a circular economy.Parent Activity: Produce Product
Disclaimer: Certain commercial equipment, instruments, or materials are identified in this documentation to foster understanding. Such identification does not imply recommendation or endorsement by the National Institute of Standards and Technology, nor does it imply that the materials or equipment identified are necessarily the best available for the purpose.