Model: A1: Design Product
Description
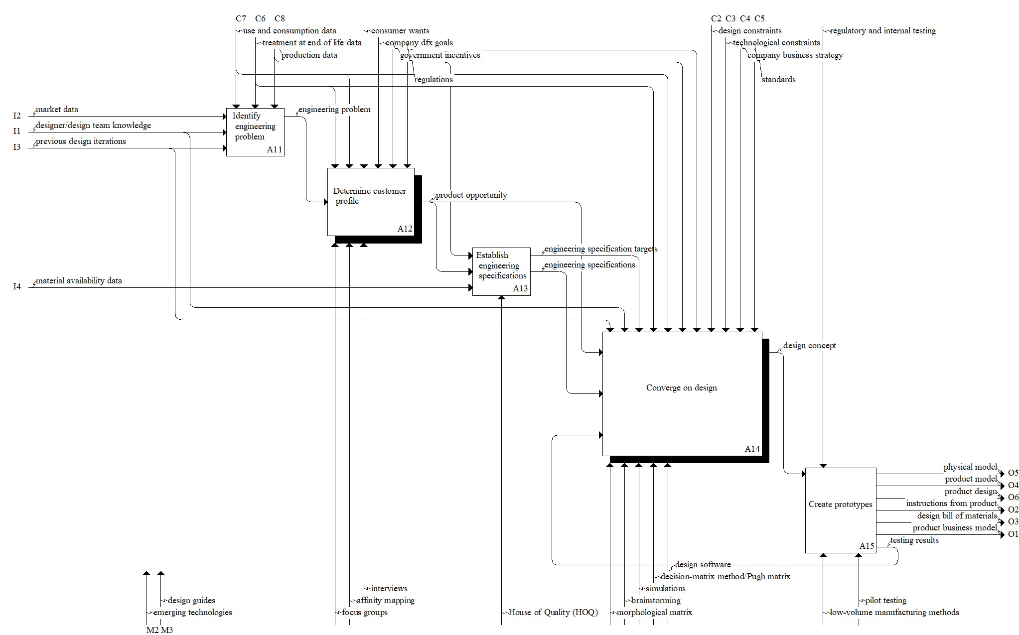
The design stage model consists of several activities that are typical of a design process. A key difference for the design stage within a circular economy model is the need to consider and collect data from downstream lifecycle stages. Click the individual Concepts for descriptions and examples of inputs, outputs, controls, and mechanisms relevant to a circular economy.Parent Activity: Design Product
Disclaimer: Certain commercial equipment, instruments, or materials are identified in this documentation to foster understanding. Such identification does not imply recommendation or endorsement by the National Institute of Standards and Technology, nor does it imply that the materials or equipment identified are necessarily the best available for the purpose.