Quickstart#
This notebook demonstrates how to use AFL-agent to analyze measurement data and identify different phases. We’ll create a simple pipeline that:
Calculates derivatives of measurement data using Savitzky-Golay filtering
Computes similarity between measurements
Uses spectral clustering to group similar measurements into phases
We’ll work with synthetic data that simulates two different types of signals - a flat background and a power law decay, both with added noise.
Google Colab Setup#
Only uncomment and run the next cell if you are running this notebook in Google Colab or if don’t already have the AFL-agent package installed.
[2]:
# !pip install git+https://github.com/usnistgov/AFL-agent.git
Define Pipeline#
[2]:
from AFL.double_agent import *
with Pipeline() as clustering_pipeline:
SavgolFilter(
input_variable='measurement',
output_variable='derivative',
dim='x',
derivative=1,
name='TakeDerivative'
)
Similarity(
input_variable='derivative',
output_variable='similarity',
sample_dim='sample',
params={'metric': 'laplacian','gamma':1e-4},
name='ComputeSimilarity'
)
SpectralClustering(
input_variable='similarity',
output_variable='labels',
dim='sample',
params={'n_phases': 2},
name='SpectralClustering'
)
The pipeline above consists of three operations:
SavgolFilter: Applies Savitzky-Golay filtering to calculate derivatives of the measurement data along the x-dimension. This helps identify changes in the signal shape.Similarity: Computes pairwise similarity between measurements using their derivatives. It uses a Laplacian kernel with gamma=1e-4 to quantify how similar each measurement is to every other measurement.SpectralClustering: Groups measurements into 2 phases based on their similarity scores. Measurements with high similarity will be grouped into the same phase.
Load Input Data#
To test this pipeline, we need some data to analyze. We’ll use a synthetic dataset containing measurements from a two-phase system. Each measurement represents a signal collected from a sample with different compositions of components A and B. For details on how this dataset was created, see the Building xarray Datasets tutorial.
[3]:
from AFL.double_agent.data import example_dataset1
# Load the example dataset
ds = example_dataset1()
ds
[3]:
<xarray.Dataset> Size: 164kB
Dimensions: (sample: 100, component: 2, x: 150, grid: 2500)
Coordinates:
* component (component) <U1 8B 'A' 'B'
* x (x) float64 1kB 0.001 0.001047 0.001097 ... 0.9547 1.0
Dimensions without coordinates: sample, grid
Data variables:
composition (sample, component) float64 2kB ...
ground_truth_labels (sample) int64 800B ...
measurement (sample, x) float64 120kB ...
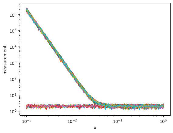
composition_grid (grid, component) float64 40kB ...We can plot the measurements data variable to see the two classes of measurements that we’re going to try to separate
[4]:
ds.measurement.plot.line(x='x',xscale='log',yscale='log',add_legend=False);
Execute the Pipeline#
Now we’ll execute our clustering pipeline on the dataset. The pipeline will process the measurements, calculate derivatives, compute similarity between samples, and finally assign each measurement to one of the two phases.
[5]:
ds_result = clustering_pipeline.calculate(ds)
ds_result
[5]:
<xarray.Dataset> Size: 446kB
Dimensions: (sample: 100, component: 2, x: 150, grid: 2500,
log_x: 250, sample_i: 100, sample_j: 100)
Coordinates:
* component (component) <U1 8B 'A' 'B'
* x (x) float64 1kB 0.001 0.001047 0.001097 ... 0.9547 1.0
* log_x (log_x) float64 2kB -3.0 -2.988 -2.976 ... -0.01205 0.0
Dimensions without coordinates: sample, grid, sample_i, sample_j
Data variables:
composition (sample, component) float64 2kB ...
ground_truth_labels (sample) int64 800B ...
measurement (sample, x) float64 120kB ...
composition_grid (grid, component) float64 40kB ...
derivative (sample, log_x) float64 200kB -3.828 -3.85 ... -0.04054
similarity (sample_i, sample_j) float64 80kB 1.0 0.9962 ... 1.0
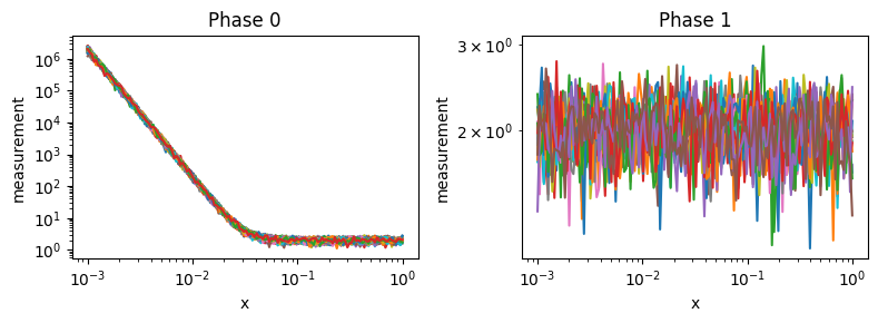
labels (sample) int64 800B 0 0 0 0 0 1 0 0 ... 0 1 0 0 1 0 0 0In the resultant xarray.Dataset, we see a Data variable called labels. This is the pipelines attempt o group the data into two classes: Phase 0 or Phase1.
Plot the Results#
Let’s plot the data in two subplots to visualize the data that the pipeline puts in each of the classes.
[6]:
fig, axes = plt.subplots(1,2,figsize=(8,3))
for label,sub_ds in ds_result.groupby('labels'):
sub_ds.measurement.plot.line(x='x',xscale='log',yscale='log',add_legend=False,ax=axes[label]);
axes[label].set_title(f'Phase {label}')
fig.tight_layout()
We can see that the pipeline does an excellent job at separating the data! Note that we’ve made use of the groupby method of the xarray Dataset. This is a powerful tool in working with complex data.
We can also plot the results of the individual steps using each PipelineOps plot() method. These methods attempt to ‘guess’ how to plot the data produced by the operation.
[24]:
plt.figure()
clustering_pipeline.search("TakeDerivative").plot(add_legend=False); # equivalent to: clustering_pipeline[0].plot();
plt.figure()
clustering_pipeline.search("ComputeSimilarity").plot(); # equivalent to: clustering_pipeline[1].plot();
plt.figure()
clustering_pipeline.search("SpectralClustering").plot(add_legend=False); # equivalent to: clustering_pipeline[2].plot();
<Figure size 800x550 with 0 Axes>
<Figure size 800x550 with 0 Axes>
<Figure size 800x550 with 0 Axes>
Conclusion#
In this quickstart tutorial, we demonstrated how to use the clustering pipeline to automatically classify different phases in a dataset. We:
Started with a dataset containing multiple measurements with two distinct patterns
Applied the clustering pipeline to analyze and classify the data
Successfully separated the measurements into two distinct phases
Plotted the final results and some of the individual PipelineOp results
The pipeline was able to automatically detect and group similar measurements, making it a powerful tool for analyzing phase transitions and other classification tasks in scientific data.